开云kaiyun官方网站
教务处
首页
部门概况
组织机构
科室职责
岗位职责
党建工作
教学管理
专业设置
课程管理
教学运行
实践管理
教材管理
升学专栏
专业人才培养方案
专业建设项目
重点项目建设
区级项目建设
校级项目建设
考务管理
教学考试
英语等级考试
全国中小学教师资格考试
竞赛管理
技能竞赛参赛
技能竞赛承办
服务指南
政策查阅
办事流程
下载专区
当前位置:
首页
>>
专业建设项目
>>
区级项目建设
>> 正文
专业建设项目
重点项目建设
区级项目建设
校级项目建设
区级项目建设
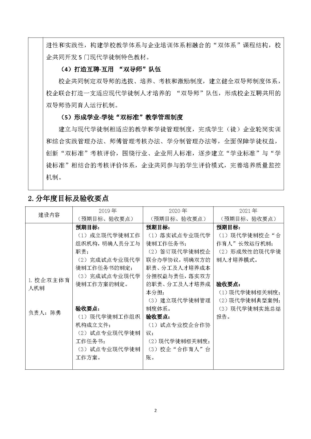
开云kaiyun官方网站第二批现代学徒制试点工作任务书